《中华人民共和国政府采购法》规定,政府采购应当采购本国货物、工程和服务。(本国货物,是指在中国境内生产,且国内生产成本超过一定比例的最终产品。国内生产成本比例=(产品出厂价格-进口价格)/产品出厂价格。)
但有下列情形之一的除外:
(一)需要采购的货物、工程或者服务在中国境内无法获取或者无法以合理的商业条件获取的;
(二)为在中国境外使用而进行采购的;
(三)其他法律、行政法规另有规定的。前款所称本国货物、工程和服务的界定,依照国务院有关规定执行。
5省加强政府采购进口产品管理
浙江省
根据《浙江省财政厅关于进一步加强政府采购进口产品管理的通知》(浙财采监〔2010〕51号)有关规定,由省卫生健康委会同省财政厅提出的2021—2022年度全省政府采购进口产品统一论证清单(医疗设备类),有效期一年。

1.采购单位拟采购的产品如属于国家规定鼓励进口的,或国家虽规定为限制进口但属用于医疗卫生、教育科研和质量检验检测等目的的,采购人根据实际工作需要,可以申请采购一定数量的进口产品;国家虽未限制进口但属于一般办公类设备用品及电梯、空调和交通工具等专用设备的,除符合《政府采购法》第十条规定情形外,原则上不得采购进口产品。各级财政部门应当按规定从严审核。对非政府采购项目,暂不实行进口产品审核管理。
2.对政府采购频率较高的医疗卫生、教育科研和质量检测等进口产品,实行全省统一论证。具体由省级主管部门根据实际工作需要,会同省财政厅提出本年度允许采购进口产品的品目清单,自行或委托省政府采购中心统一组织专家论证,并将产品品目清单和专家论证意见在政府采购指定媒体公示(时间不少于10个工作日);经公示后无异议的,该产品品目清单由省财政厅通过指定媒体正式向全省公布,有效期为一年。采购单位在有效期内,申请采购该清单列举的进口产品时,无需再提供专家论证意见。
对未纳入全省统一组织专家论证范围的进口产品,单位因工作需要确需采购的,由采购单位自行组织专家论证,经行业或行政主管部门审查后报同级财政部门审核批复。采购单位报财政部门审核时,应当填写《政府采购进口产品申请核准表》(见附件,以下简称“申请核准表”);财政部门审核批复前,应当将专家论证意见予以公示(时间不少于3个工作日),公示无异议的,可予以审核批准。审核批准后一年内,如其他采购单位因工作需要拟采购同类产品的,可不再组织专家论证和主管部门审查,直接报财政部门审核。
3.进口产品论证的专家组一般应由5名以上(需单数)非本单位并熟悉该产品的专家组成。如个别项目因客观原因确实达不到规定人数的,经同级财政部门同意,专家组人数可降至3人。采购人代表不得作为专家组成员参与论证。
4.政府采购进口产品原则上应当采用最低评标价法或者性价比法,并不得限制潜在国产的同类产品参与投标。同时,为提高效率,如采用非公开招标方式的,可由同一专家组将采购进口产品的论证与采购需求或采购方式等的论证一并进行,合并出具论证意见。
5.采购单位书面委托采购代理机构采购进口产品时,应提供财政部门出具的《政府采购进口产品申请核准表》。未经财政部门核准,任何单位和机构不得组织采购进口产品。
6. 集成项目中部分设备拟采购进口产品的,若进口设备为该集成项目的关键核心部分,或进口设备的采购金额达到政府采购限额标准或占集成项目总金额50%以上的,该部分设备应履行政府采购进口产品审核手续。
四川省
根据四川省发布的《省级2021-2022年政府采购进口产品清单论证意见公示(医疗卫生设备类)》,明确只有59种医疗设备,可直接采购进口产品。除59种医疗设备外,国产优先!
部分仪器
1.全自动核酸检测分析仪
围绕核酸快速自动化检测、基因突变和SNP分析的需求,构建集核酸提取、扩增以及实时荧光检测一体化的新型自动化核酸分析系统,建立一种操作简单、分析速度快、样本使用量低的核酸分析平台,满足生命科学研究、检验检疫和临床检测的需求。
国产与进口产品区别:1)进口设备全自动一体化,对PCR实验室要求低;FFPE切片或血浆可直接上样,不需要提取和扩增,不要额外试剂和耗材,不需要专业的PCR操作人员进行操作,也不存在污染问题。国内同类产品由于涉及实验步骤繁琐,故对PCR实验室条件要求严格,很多医院病理科,分子科或者检验科不具备开展肿瘤分子检测的条件;国产产品需要专业的PCR操作人员,分步进行核酸提取和扩增后再上样进行检测,人力成本较高,试剂耗材较多。
2)进口设备整体检测时间2h左右,检测快速,很短的报告周期能够满足临床紧急的用药需求。国产设备目前检测时间较长(5个工作日),而且存在污染等问题。 3)进口设备只需要常温运输和常温保存,给检测科室代来极大的便利性。国产产品检测试剂大多需要冷链运输,且低温保存,存在需要占地较大的冰箱,物流需要冷链等问题。
选择进口产品的理由:进口产品对实验室、操作人员要求较低,且使用成本、检测速度、检测试剂明显优于国产设备。 2.基因测序仪
用于测定DNA片段的碱基顺序、种类和定量的仪器。主要应用在人类基因组测序、人类遗传病、传染病和癌症的基因诊断、法医的亲子鉴定和个体识别、生物工程药物的筛选、动植物杂交育种等方面。 国产与进口产品区别:进口产品在测量速度、稳定性、便利性、准确度等方面明显优于国产设备。选择进口产品的理由:基因测序要求精确度及稳定性较高,国产产品相比于进口产品还有一定差距。
3.全自动动物血常规分析仪
用于动物血液与体液分析检测,包括但不限于大鼠、小鼠、兔、猴等动物。
国产与进口产品区别:1)进口检测速度可达200测试/小时以上,国产设备只能达到60测试/小时; 2)进口产品有相匹配的溯源质控品和校准品,国产仪器暂时不能满足需求; 3)由硬件故障导致结果异常、初检可信度低等情况,进口产品仪器能自动重新检测。而国产动物血常规分析仪暂时不能满足需求。
选择进口产品的理由:进口产品能更好的应对大样本数据的快速处理,且能很好的对使用的校准项目进行精准溯源,保证实验数据的溯源性和准确性。 4.全自动凝血分析仪(动物)
用于实验动物凝血检测及分析。
国产与进口产品区别:1)国产产品检测参数不急进口产品广泛,如SD大鼠等实验动物PT、APTT、FIB、D-Dimer、VWF等参数不能全覆盖,不能满足实验室对所有项目的检测需求。 2)国产的凝血分析仪检测通道仅能支持4或者6通道,进口的可以满足16通道。 3)因标本保存有时效性,需大样本量检测,要求处理能力大于200样本/小时,进口仪器可达到≥400测试/小时,而国产用于动物凝血参数检测仪器一般只能达到200测试/小时。4)因实验室结果需要进行组间比较,故需要无中断的连续装载、卸载样本和试剂,保证实验分析的连续性和及时性,国产设备多为半自动,无法满足需求。
选择进口产品的理由:进口凝血分析可保证全参数检测项目的进行和快速处理测试样本的能力,可有效提高实验效率及准确性。
5.气相色谱多功能进样器
在集成化平台上整合多种进样方式,用于挥发性有机物定性定量分析。
国产与进口产品区别: 1)气相色谱多功能进样器可整合液体进样、在线衍生、固相微萃取、液液萃取、顶空进样等多种前处理和进样方式。国产设备在整合功能上不能完全满足要求。2)气相色谱多功能进样器要求X,Y,Z三轴步进式马达控制精准,不掉瓶、不撞针、重复性好、可靠度高,适合持续性大量样品自动前处理及自动进样分析。国产设备尚不能完全满足要求。 选择进口产品的理由:公共卫生实验室的气相色谱检测方法中涉及多种进样方式,多功能进样平台具有集成优势,大大提升检测便捷性和效率。因国产设备尚不能完全满足要求,故选择进口产品。 6.毛细管电泳仪
用于微生物实验室PCR核酸产物的分析。
国产与进口产品区别:进口产品通量高、检测速度快、检测精度高。
选择进口产品的理由:微生物实验室在分子分型和溯源上对DNA/RNA片段分析有较高精度要求。同时由于分析量大,应急样本及时性要求高,需采用全自动进样系统以减少检验时间,以完成大量样本的分析工作。
7.全自动酶免分析系
用于献血者标本酶免项目(包括乙肝表面抗原、抗丙肝抗体、抗艾滋抗体、抗梅毒螺旋体抗体)的检测。
国产与进口产品区别: 1)进口产品即使有当相同模块出现故障时,可以用替代的模块继续进行工作,最大程度保障系统不停机;国产设备的功能模块无法替换,一旦某个功能出现故障会导致整个实验停摆,影响工作效率;2)进口设备孵育系统、试剂耗材成本、洗板、读数分辨率等关键性能指标上具有明显优势。
选择进口产品的理由:目前国内同类产品在技术指标上存在差距,不能满足工作需要。
8.全自动化学发光免疫分析仪
用于血液标本中的传染性指标的抗原、抗体进行定性或定量检测。 国产与进口产品区别:国产设备尚未成熟,进口产品全自动程度和抗原、抗体检测种类及准确度远高度国产设备。
选择进口产品的理由:能够提高实验工作效率和准确性。
陕西省
根据陕西省卫生健康委发布的《预算单位政府采购进口产品管理办法》的通知,各单位政府采购进口产品实行单位申报、专家论证、网上公示、部门集中论证、财政审批执行五个环节。参与论证的专家必须有5人以上熟悉拟采购进口产品的非本单位专家进行论证,其中还应包括1名法律专家。法律专家应判定拟采购产品是否属于国家限制进口产品,技术专家应重点论证采购需求,进口产品与同类国内产品的技术指标和性能及其优劣对比,提出合理的采购建议。
采购进口产品应当符合以下条件之一:
1、中国境内无法获取;2、中国境内无法以合理的商业条件获取;3、法律法规另有规定确需采购进口产品;4、国内设备技术性能指标不能满足需求。
各单位在政府采购进口产品过程中有下列情形之一的,将责令限期改正,并对直接负责的主管人员和直接责任人员予以通报:
1、未获得采购进口设备批复,擅自采购批复表外进口设备的;2、出具不实申报材料的;3、违反国家相关规定的其他情形。
杭州市
根据浙江杭州市财政局发布的《关于规范政府采购进口产品管理的通知》,为加快构建以国内大循环为主体、国内国际双循环相互促进的新发展格局,根据《浙江省委办公厅 浙江省人民政府办公厅关于进一步厉行节约坚持过紧日子的通知》及财政部、省财政厅进口产品管理有关文件精神,规范市级各单位进口产品采购,发挥政府采购政策功能,鼓励支持自主创新。
采购人应鼓励和支持国产自主创新,加快推动进口产品国产化替代。拟采购的产品有国产同类替代产品的或已采购同类进口产品数量满足相应需求的,原则上不得采购进口产品。除满足特殊需求外,政府采购进口产品总额自2021年起三年内,年均下降10%以上。
鼓励和支持采购人优先采购被认定为首台套产品和“制造精品”的自主创新产品。采购人在不超过技术服务总分的前提下,可对自主创新产品给予适当评审加分。
强化采购需求管理。采购人应当做好市场调查和价格测算,压减非刚性、非急需、非重点的进口产品采购,不得以纳入全省统一论证产品清单为由,限制国产同类产品参与竞争。采购人应当根据实际需求和市场供给情况实施采购,面向社会提供服务的采购人应当分级分类采购与提供服务相关的产品,满足社会不同层次需求。
按照“谁采购,谁负责”原则,采购人应当全面落实主体责任,健全内控管理制度,严格执行政府采购进口产品相关规定。政府采购进口产品须经本单位集体决策,并提交《杭州市政府采购进口产品申请核准表》。采购人自行组织专家论证的,专家组应当由五人以上(单数)非本单位专家组成,其中应当包含一名法律专家。采购人应当加强进口产品的绩效管理和履约验收。
通知指出,将规范主管审查机制。对非全省统一论证的进口产品,需经主管预算单位审查,审查内容应包括申请理由、内控记录、同类产品已采购情况、《杭州市政府采购进口产品专家论证意见表》等主要信息。主管预算单位应确保审查内容完整性、准确性,在《杭州市政府采购进口产品申请核准表》中作出明确的审查意见并签章。
采购人应当加强对政府采购频率较高的进口产品预警管理。主管预算单位重点监控非全省统一论证的进口产品,包括但不限于进口产品申请理由、采购价格以及采购需求的合法性、合规性。
财政部门加强对政府采购进口产品审批,对单位内控手续不全、专家论证意见不明确、提供资料不完整、主管预算单位审查意见不明确等情形的进口产品采购申请及时予以退回。财政部门定期组织开展进口产品采购情况核查,对核查发现的问题应督促采购人进行整改,核查情况通过适当形式予以通报。
广东省
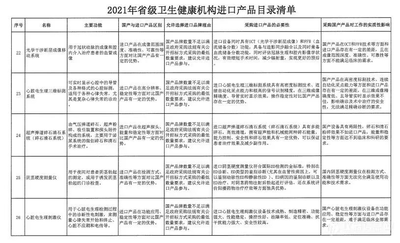
根据广东省《2021年省级卫生健康机构进口产品目录清单》共列出了46种医疗设备,相比于《关于 2019 年省级卫生健康机构进口产品清单》发布的132种,可采购的进口产品数量骤减。







云南省昆明市财政局印发《关于规范政府采购进口产品核准工作有关事宜的通知》(以下简称《通知》)从五个方面规范政府采购进口产品核准工作:
一、明确政府采购进口产品的适用范围。采购人需要采购的产品在中国境内无法获取或者无法以合理的商业条件获取,以及法律法规另有规定确需采购进口产品的,应当在获得财政部门核准后,依法开展政府采购活动。采购单位及其委托的采购代理机构不得歧视国产产品。
二、规范采购人采购需求提出及前期市场调研。采购单位对采购需求管理负有主体责任,应对采购需求确定的合法性、合规性、合理性负责,应结合本单位工作实际制定采购需求。采购单位在确定采购需求前应通过咨询、论证等方式开展市场调研,对比市场上具有代表性的三个以上同类产品的性能差异,并形成市场调研报告。
三、规范专家组论证活动。通知对如何认定专家组的资格条件、如何组织专家论证、专家组应出具论证意见和论证报告的要求进行了规范。论证专家出具不实论证意见的,将按照有关法律规定追究法律责任。
四、规范进口产品核准公示及异议处理。进一步规范进口产品公示媒体及期限、公示的主要内容、异议的处理程序。
五、规范核准进口产品需提供的资料。进一步规范昆明市各级采购单位提交进口产品核准申请资料的内容和格式。
11省政府采购集中采购目录
及标准政策支持国产优先
北京市
根据《北京市2020-2022年政府采购集中采购目录及标准的通知》政府采购政策功能的有关规定要求,政府采购应严格执行《中华人民共和国政府采购法》及有关法规、制度规定,在政府采购活动中扶持贫困地区、监狱企业、中小企业和残疾人福利性单位发展,支持节能减排、环境保护。我市各预算单位应统筹确定本单位(含所属各单位)面向中小企业采购的项目。在满足机构自身运转和提供公共服务基本需求的前提下,应当预留本单位年度政府采购项目预算总额的30%以上,专门面向中小企业采购,其中,预留给小型和微型企业的比例不低于60%。
江苏省
根据《江苏省2021年政府集中采购目录及标准》要求:

根据《浙江省2021—2022年度政府集中采购目录及标准》,各级采购单位或者其委托的采购代理机构在组织实施政府采购活动时,应当执行财政部门为实现节约能源、保护环境、科技创新、高质量发展,扶持不发达地区和少数民族地区,促进中小企业、监狱企业、残疾人福利性单位发展等目标制定的政府采购政策。
山东省
根据《山东省政府集中采购目录及标准的通知》要求:

根据《湖北省政府集中采购目录及标准(2021年版)》有关要求,采购人应按照国家有关规定,认真执行支持本国产品、促进中小企业发展、支持脱贫攻坚、节约能源、保护环境、支持监狱企业发展、促进残疾人就业等政府采购政策。各部门在满足基本需求的前提下,应当预留本部门年度政府采购项目预算总额的30%以上,专门面向中小企业采购,其中预留给小型和微型企业的比例不低于60%。
海南省
根据《海南省省级2020-2022年政府集中采购目录及标准的通知》加大采购政策落实相关要求,政府采购应有助于实现国家的经济和社会发展政策目标,包括支持本国产品采购、促进中小企业发展、执行绿色产品政府采购制度、扶持监狱企业和残疾人福利性单位等,属于政府采购政策支持范围内的企业、产品和服务,采购人应通过采购需求标准、预留采购份额、价格评审优惠、优先采购和强制采购等措施,加大政策落实力度,确保政策执行效果。
贵州省
根据《贵州省政府集中采购目录及限额标准(2021年版)》实施要求,各采购单位或其委托政府采购代理机构开展政府采购活动时,应认真执行节能环保、扶持不发达地区和少数民族地区、促进中小企业(包括监狱企业、残疾人福利性单位)发展等政府采购政策。
甘肃省
根据《甘肃省2020-2022年政府集中采购目录和采购限额标准》的通知:

根据《青海省2021—2022年度政府集中采购目录及限额标准》,采购人在采购活动中要严格落实节约能源、保护环境、促进中小企业发展、支持监狱企业和残疾人就业企业等政策。采购人应当采购预装正版操作系统软件的计算机、服务器等办公网络设备。
新疆维吾尔自治区
根据《新疆维吾尔自治区2021-2022年度政府采购集中采购目录及标准》 及其最新修订中的有关工作要求提到,政府采购活动应当严格落实政府采购支持创新、绿色、中小企业发展、脱贫攻坚、军民融合等政策目标;政府采购应该采购本国货物、工程和服务,确需采购进口产品的,采购人应当根据国家和自治区相关规定办理进口产品采购核准手续;政府采购预算要科学合理确定采购需求,严格执行经费预算和资产配置标准;同时,注重发挥政府采购政策引导作用,体现优先采购本国产品、节能产品、环保产品,以及支持自主创新、中小企业发展等政策。
西藏自治区
根据《西藏自治区2021—2022年度政府集中采购目录及采购限额标准》的通知中的有关说明及要求,政府采购应当采购本国货物、工程和服务,并执行节能产品、环境标志产品、循环、低碳、再生、有机产品、中小企业、福利企业、创新产品等政府采购政策。如需采购进口产品,应按照《西藏自治区财政厅关于进一步加强政府采购进口产品管理有关事宜的通知》(藏财采办〔2019〕22号)的规定执行。
采购人应严格执行《政府采购促进中小企业发展管理办法》(财库〔2020〕46号)规定,采购限额标准以上,200万元以下的货物和服务采购项目、400万元以下的工程采购项目,适宜由中小企业提供的,采购人应当专门面向中小企业采购;超过200万元的货物和服务采购项目、超过400万元的工程采购项目中适宜由中小企业提供的,预留该部分采购项目预算总额的30%以上专门面向中小企业采购,其中预留给小微企业的比例不低于60%。
来源:仪器信息网、CAIVD